2020 CENSUS REPORT SYSTEM
Project Type
Research + Systems Design + Service Design
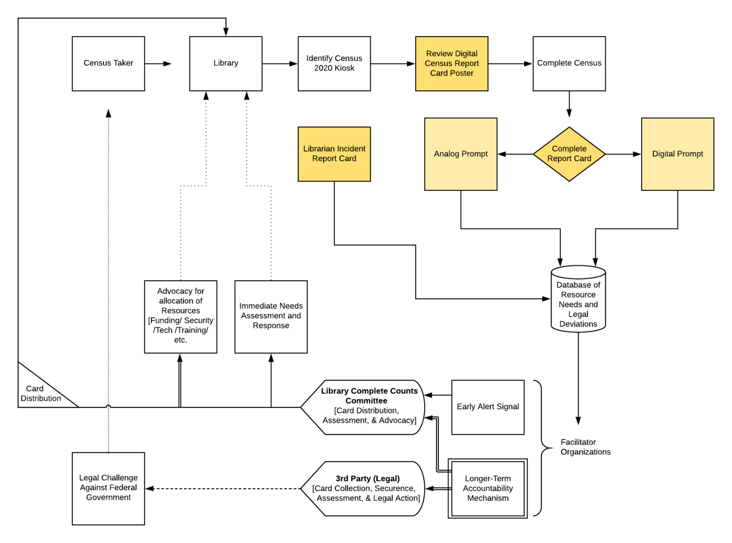
The 2020 Census Report System is a system of tools created for Census takers and librarians. The tools afford the identification and documentation of concerns—accessibility, system error, intimidation, or other issues—in order to drive accountability and action in preparation for the 2020 Census.
Role
MFA Candidate
Parsons, The New School
Partners
Digital Equity Lab
Raissa Xie
Mohammad Sial
Project Timeline
Sep-Dec, 2019
Image Credit: Mohammad Sial
Challenge
In 2020, the United States will launch its first digital Decennial Census. Given limited access to reliable broadband, traditionally hard-to-count and hard-to-reach populations are especially vulnerable to not being counted.
A number of factors contribute to this potential undercount:
- Misinformation; 
- Constrained cybersecurity; 
- Technical glitches; & 
- The nation’s digital divide 
Approach
Our approach occurred in three parts: (1) Research; (2) Synthesis; (3) Ideation and Prototyping.
In our research, we explored the Census ecosystem, essential service providers, and potential risks through:
- Investigatory Journalism 
- Desk Research 
- Spatial Ethnography of Libraries 
- Interviews with experts from Non-Profits, Foundations, and across the levels of Government 
- Participatory and Engaged Community Research. 
Synthesis consisted of:
- Compiling and Organizing Stakeholders 
- Defining Missions and Capabilities 
- Crafting holistic systems maps, which included resource flows, outputs, and barriers. 
Outcomes
Ideation and prototyping involved close collaboration with the Digital Equity Lab to develop a robust system of Accountability Actions. These tools could be intuitively integrated into library systems’ standard operating procedures.
Throughout our process, an effort was made to build the partnerships necessary to scale the Census 2020: Accountable Actions. We worked closely with the Digital Equity Lab, NY Counts 2020, as well as the Empire State Library Network to explore means of implementation.
The impact of COVID-19 made a pilot of the Accountable Actions too challenging to get off the ground. However, the model has been shared with the Empire State Library Network for future use in similar mass data collection efforts.
More information can be found here:
Parsons Transdisciplinary Design Studio Develops Solutions for the 2020 Digital Census
 
                
               
             
             
             
             
            